聚宝源涮肉想吃好羊肉,认准聚宝源
CCFA会员
备案企业
基本投资额
105万起
门店数
100家
总部所在地
北京
成立时间
2020年
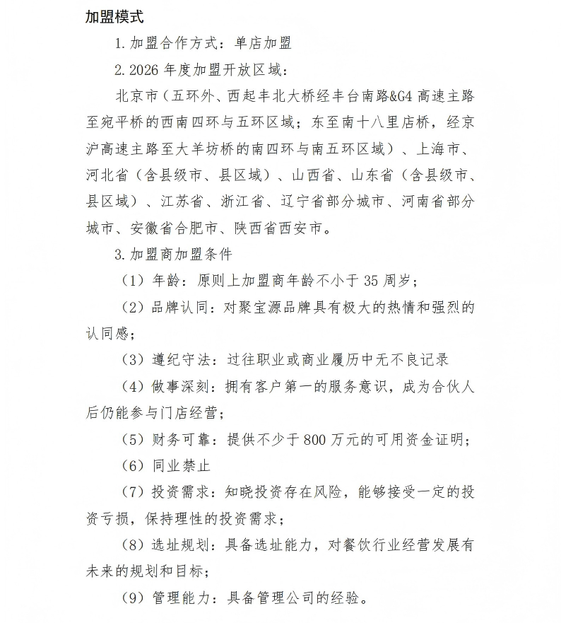
加盟模式
单店特许
经营方式
自营
直营店
2家
加盟店
98家
合同期限
3年
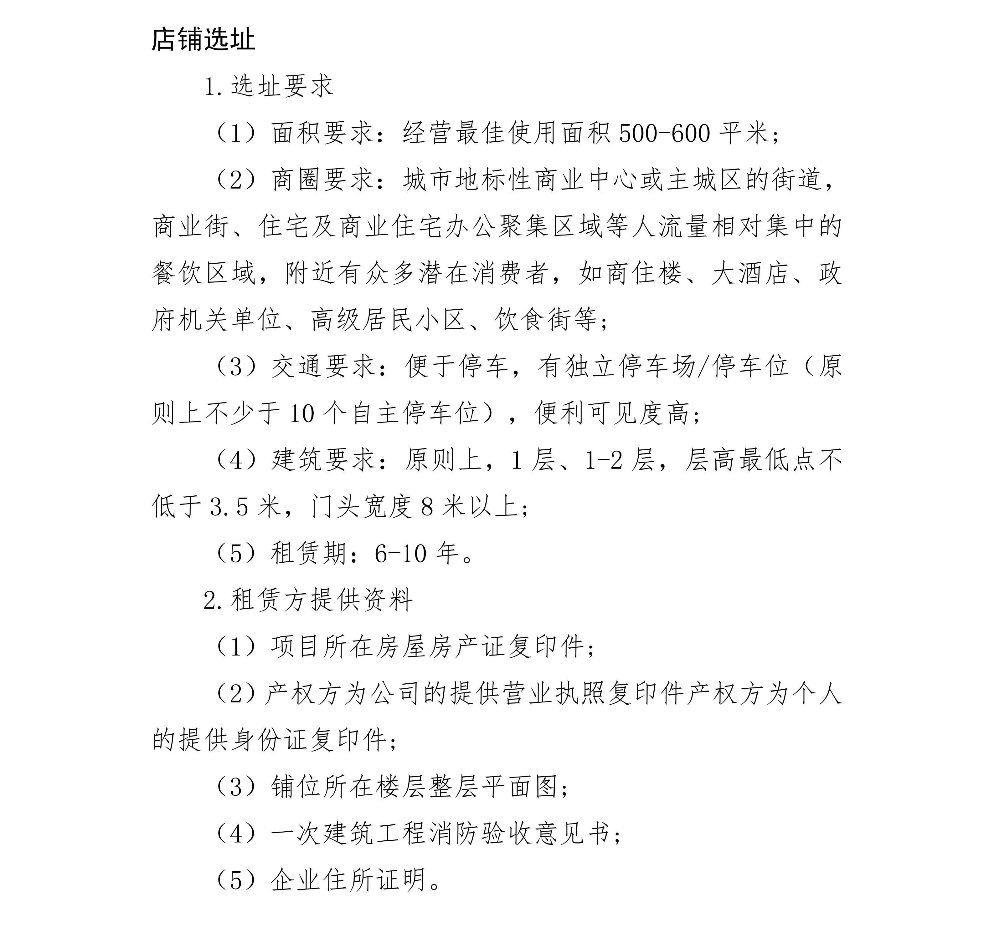
标准店面
500-600平米
门店类型
标准店
经营项目餐饮,涮肉等
品牌概况
从1937年创建至今,以悠久的历史和品质传承,打造出了独树一帜的清真餐饮文化。在国家正在推行内循环以及国有老品牌复兴的方针下,2020年,北京市西城区金融街资本集团投资成立了北京聚宝源饮食文化科技有限公司。在多方助力下,聚宝源将发挥老字号品牌优势,进行全面战略升级,业务板块涉及餐饮、零售、供应链,成立了北京聚宝源饮食管理有限公司、北京聚宝源电子商务有限公司、北京聚宝源供应链管理有限公司,满足不同饮食消费需求,围绕牛羊肉产品及周边,为客户提供更多优质服务。
2025年,聚宝源开启全新品牌战略---“领头羊”战略,进一步聚焦“好羊肉”,以融合供应链为基石,以餐饮为核心,建立餐饮、快消、B端三大业务板块,目标成为中国羊肉领先品牌,引领国内羊肉行业健康发展。
采用标准化采购及可溯源体系,在冷链物流、牛羊肉加工、熟食研发生产等项目领域持续研究升级,从食材严格筛选,生产环节做到层层把控,始终把产品质量放在首位。致力于打造出安全、有保障的产品,让万千用户都能吃上放心牛羊肉。






费用为预估,不含房租、人工成本、管理费等